产品
集成式洗碗机
独嵌两用洗碗机
嵌入式洗碗机
台式洗碗机
水槽式洗碗机
厨余垃圾处理器
品牌
公司介绍
品牌文化
新闻中心
人才招聘
联系我们
服务
招商
活动
商城
天猫商城
京东商城
抖音商城
公司介绍
品牌文化
新闻中心
人才招聘
联系我们
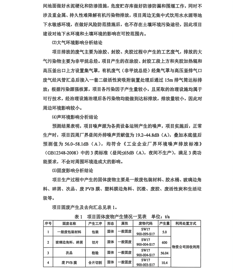
浙江友嘉电器有限公司年产100万套智能洗碗机配套玻璃面板项目环境影响登记表公示
2025/09/26
附件:
“区域环评+环境标准”改革建设项目环境影响评价文件备案承诺书.pdf
浙江友嘉电器有限公司(公示版).pdf
上一篇:友嘉电器2025新品发布会盛大开启 | 世界级设计灵感赋能本土制造
下一篇:友嘉电器 | 源厂璀璨华光,洗碗机除菌王者,荣誉勋章闪耀洁净新途
服务
热线
24小时全国咨询热线
400-859-2599
在线
留言
联系
我们
在线留言
您的姓名
联系电话
留言内容
产品
集成式洗碗机
独嵌两用洗碗机
嵌入式洗碗机
台式洗碗机
水槽式洗碗机
厨余垃圾处理器
品牌
公司介绍
品牌文化
新闻中心
人才招聘
联系我们
服务
服务政策
常见问题
保修政策
投诉建议
洗碗机知识
下载中心
招商
加盟政策
加盟帮扶
门店形象
在线加盟
活动
0元设计
以旧换新
本月活动